





圖解《營造法原》做法(第2版)
侯洪德,侯肖琪 著
出 版 社:中國建築工業出版社
頁 數:492
出版日期:2022年08月01日
裝 幀:平裝
ISBN:9787112273454
內容簡介
江南一帶的古建築營造技藝,以香山幫傳統做法為主,本書是在第一版的基礎上,增加了香山幫傳統做法中的油漆、假山、家具陳設、雕刻、堆塑等傳統操作技藝, 並對第一版書中的木作、瓦作、石作等內容也作了補充,全方位地介紹了香山幫各主要工種在古典園林工程中的實際運用。
全書圖文對照,通俗易懂,嚴謹實用,特別是書中所附的部分實例照片,更是直觀明了,便於讀者對施工細節作進一步的詳細了解。
本書可供從事古建築與園藝工作的設計、施工、預算人員使用,也可作為古建築、園藝等施工企業員工的培訓教材。
作者簡介
侯洪德,侯肖琪 著
侯洪德,1949年生,江蘇蘇州人。 古建築一級專案經理,木工技師資深考評員,資深工程師。 從事古典園林建築將近四十年,一直在蘇州園林發展股份有限公司工作,多年來熱衷於蘇州古典園林營造技藝的傳承,所著作品有《圖解<營造法原>做法》,以及《蘇州園林營造 技藝》中的「石作」一章,均由中國建築工業出版社出版發行。
目錄
●莫使「技藝」成「記憶」(代自序)
再版前言
木作篇
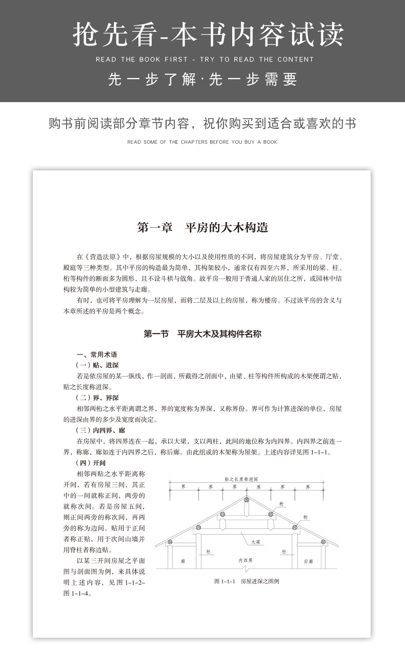
第一章 平房的大木構造
第一節 平房大木及其構件名稱
第二節 樓房大木及其構件名稱
第三節 提棧與機麵線
第四節 屋架正貼與邊貼制度式
第五節 大木構件的榫接連接
第二章 牌科
第一節 牌科的構造、尺寸與比例
第二節 牌科的種類及名稱
第三節 牌科各部之分件做法
第三章 廳堂的大木構造
第一節 廳堂的種類及名稱
第二節 廳堂的外觀
第三節 廳堂的構造
第四節 樓廳各類貼式及其做法
第五節 軒的形式、名稱與做法
第六節 雲頭挑梓桁
第四章 殿庭的大木構造
第一節 殿庭的開間與進深
第二節 殿庭的結構
第三節 殿庭式樣之分類
第五章 發戧制度式
第一節 水戧發戧
第二節 嫩戧發戧
第六章 園林建築的大木構造
第一節 亭
第二節 閣與樓
第三節 水榭與旱船
第四節 廊
第七章 裝折
第―節 外簷裝修
第二節 內簷裝修
第八章 木雕
第一節 建築木雕的運用
第二節 木雕的常用技法與工具
第三節 木雕的操作程序與技術要點
第四節 建築木雕的設計
第九章 家具陳設
第一節 傳統家具的式樣
第二節 傳統家具的基本種類
第三節 傳統家具的佈置類型
第四節 傳統家具的製作
瓦作篇
第十章 古建築牆體
第一節 古建築牆體的分類與構造
第二節 古建築牆體的傳統砌石法
第三節 花漏窗
第十一章 屋面瓦作與築脊
第一節 屋頂形式
第二節 屋頂鋪設
第三節 廳堂築脊
第四節 廳堂豎帶及水戧
第五節 ┄殿庭築脊
第六節 殿庭豎帶及水戧
第七節 重簷屋面
第八節 庭園建築之屋頂形式與做法
第九節 屋頂堆塑
第十二章 做細水磚作
第一節 磚細材料與加工
第二節 磚細的應用
第三節 磚細牆門(門樓)
第四節 磚雕
石作篇
第十三章 石作
第一節 石料的開採
第二節 石料的加工
第三節 台基
第四節 石牌坊
第五節 石庫門及其他
第六節 駁岸與河埠
第七節 橋樑
第八節 石雕
第九節 園林石作與鋪地
油漆篇
第十四章 油漆
第一節 廣漆
第二節 推光漆
第三節 揩漆
第四節 匾額楹聯
第五節 蘇式彩畫
假山篇
第十五章 假山
第一節 假山材料與運用
第二節 疊山意境與理念
第三節 疊山
第四節 置石
第五節 假山施工的技術要點
第六節 蘇州假山有名實例介紹
參考文獻
後記















《蘇式建築營造技術》
文字種類 中文
出版時間 2014年12月
ISBN書號 9787503869105
編輯單位 雍振華
出版單位 中國林業出版社
基本規格 精裝 16開1.55公斤222頁 雙膠紙
圖書尺寸 寬23.5公分 高30.5公分 厚2.7厘米
內容介紹
中國的傳統建築雖普遍採用木結構方式,但各地的結構形式、施工技術不盡相同,因而形成了各具特色的地方風格。 以蘇州為中心的蘇式建築因其結構緊湊、製作精巧、裝飾雅緻、格局適宜著稱。
本書透過圖文並茂的形式向大家介紹了上述蘇式建築特色。
作者雍振華,在多年從事蘇式建築研究、設計、施工的技術積累和總結的基礎上,用現代科學的表達方法總結我國式建築營造技術的一部著作。 由淺入深,循序漸進,介紹古建築的名稱、部位、通則,進而介紹各種木構建築的構造方式、架構功能。 對古建築文物保存、修繕、仿古建築設計有直接指導作用。 對建築史、建築技術史的研究,古建築教學、技術人才培訓亦有直接指導與重要參考角色。
目錄
緒論
第一節 蘇式建築的類型
第二節 蘇式建築組群的佈置
第一章 尺度與比例
第一節 開間深
第二節 建築組群的簷口高度及天深比例
第三節 提棧
第二章 階台
第一節 定位放線
第二節 屋基開腳
第三節 磉墩與絞腳石
第四節 屋基墊土與夯築
第五節 階台包砌
第六節 露台與副階沿
第三章 大木架構
第一節 大木架構的基本知識
第二節 柱
第三節 梁
第四節 枋
第五節 桁、椽
第六節 閘椽板、穩椽板、裡口木、眠簷、瓦口板、勒望及欄灰
第七節 戧角
第八節 牌科
第九節 草架、覆水椽與軒
第四章 裝折
第一節 門
第二節 窗
第三節 欄桿與掛落
第四節 屏風門、紗槅與罩
第五節 天花
第五章 牆垣與屋面
第一節 牆垣
第二節 屋面
第三節 磚瓦
第六章 鋪地
第一節 室內地坪
第二節 室外地坪
第七章 石作
第一節 常用石料種類
第二節 石材加工順序
第三節 石作安裝方法
第四節 石欄及其他石作構件
第八章 雕繪鷲飾
第一節 裝飾類型
第二節 裝飾題材
第三節 藝術
第九章 建構實例
第一節 殿庭建築
第二節 廳堂與平房
第三節 亭構
第四節 遊廊
附景:蘇式建築及營造名詞彙釋 內容介紹知識關乎夢想,我們只賣有品質、有營養的書! 《蘇式建築營造技術(精)》作者雍振華,在多年從事蘇式建築研究、設計、施工的技術積累和總結的基礎上,用現代科學的表達方法總結我國式建築營造技術的一部著作。 由淺入深,循序,介紹古建築的名稱、部位、通則而介紹各種木構建築的構造方式、架構功能。 對古建築文物保存、修繕、仿古建築設計有直接指導作用。 對建築史、建築技術史的研究,古建築教學、技術人才培訓亦有直接指導與重要參考角色。



NT$1299
《氣象學與生活 》弗雷德里克氣象學基礎理論知識 自然氣象科普書
NT$1299
基礎數學與生活 物理學與生活 基礎化學與生活
NT$2290
2025年新版精裝 倪海廈 圖文筆記(共6冊) 針灸大成+ 金匱要略+黃帝內經+神農本草+傷寒論+天紀解析圖文筆記 適合喜歡古中醫文化愛好者閱讀研究
NT$1980
中國民間奇幻全書【神鬼+精怪+仙妖】 (函套全3冊)特裝刷邊典藏版 中國神祇奇幻生靈魔鬼玄幻神秘奇事 民間神話故事傳說信仰民俗文化
NT$1399
中國繪畫史 +潘天壽談藝錄(共2冊)附贈五牛圖+書籤
NT$1990
【刷邊盒函版】道教大辭典 道教歷史文化現狀大型專科辭典 (附贈 神仙圖冊+知識圖譜+綾布捲軸畫+藏書票)
NT$1190
穆夏插畫集
NT$1399
攝影構圖藝術+快速提升照片水平的150個關鍵技法(共2冊)
NT$2590
女觀(主冊+副冊)共2冊 當代藝術家王依雅超大開本高清畫集 附贈【亞克力相框和4張6寸縮印畫】 經典節日禮品 七夕禮物
NT$1499
時間的力量+彩色的中國:跨越30年的影像歷史(共2冊)
NT$1590
世紀敦煌 跨百年的莫高窟影像再現 接續1600年美的歷程 100餘幅精品畫作敦煌壁畫與臨摹傳承人的故事 接觸敦煌壁畫的美好路徑
NT$2999
我等你 立體紙雕繪本【贈PVC包裝盒】天后海貝卡 經典節日禮品 七夕禮物
NT$1190
多雷插畫集 古斯塔夫 多雷原版 黑白版畫插畫經典全集
NT$1299
達芬奇手稿畫冊作品集 TASCHEN Leonardo da Vinci達芬奇素描手稿全集 英文版
NT$1299
【特裝刷邊版】全本紅樓夢 清 孫溫 繪 230幅絹本彩繪再現紅樓夢 仿古特種紙+鏤空工藝封面
NT$1698
中國傳統裝裱修復技藝+書畫修復六十年(共2冊)裝裱製作技法教程 裱框裝飾技術 老字畫復原修復工藝教學
NT$2590
證類本草箋釋(全6冊)繁體橫排
NT$1399
中國繪畫史 +潘天壽談藝錄(共2冊)附贈五牛圖+書籤
NT$1999
山海經 全本全註全譯 彩圖刷邊特製版(全3冊)
NT$1399
版式之道-日本版式設計手冊 平面設計書籍
NT$1499
物理學中的數學方法
NT$1199
四季滋補一碗湯+一碗好湯 喝出好氣色(共2冊)
NT$1699
【盒函精裝典藏版】荒誕序曲:加繆文集(全5冊) 局外人+鼠疫+西西弗神話+快樂的死+卡拉古拉 收錄60張加繆珍貴照片
NT$2590
三國演義 亞東版 盒裝刷邊特裝 (全二冊)
NT$2880
一版一印 亞東版【 紅樓夢】特裝珍藏版 全3本 紀念亞東圖書館成立110週年特裝版刷邊
NT$2980
黃帝內經 刷邊禮盒典藏版 全本全注全譯 附活學活用黃帝內經輔助讀本 (共3冊)
NT$1990
斯圖爾特微積分(第9版)全彩印刷 數學家斯圖爾特帶你走進數學殿堂 引導式教學立體化解說 微積分的百科全書 輕鬆入門微積分
NT$1799
【精裝8開】《城市 人類這樣聚集於大地》 百餘幅高畫質衛星攝影圖像 城市結構 風土人情 環境自然 攝影環保書籍
NT$2290
2025年新版大開本精裝 倪海廈 圖文筆記(共6冊) 針灸大成+ 金匱要略+黃帝內經+神農本草+傷寒論+天紀解析圖文筆記
NT$1790
【特裝刷邊盒函版】道教大辭典 吉宏忠道教百科全書 吸收百年道教研究成果 二十年匠心打造的道教文化結晶 道教歷史文化現狀大型專科辭典 (附贈 神仙圖冊+知識圖譜+綾布捲軸畫+藏書票)
NT$1490
英漢數學全書 代數、幾何與微積分初步 (美)梁家睿(Jerry Conrad Leung)
NT$3980
鳥瞰最美 國保 全書 以鳥瞰的 天地視角 重建五千年「國保」古蹟的空間敘事 專享8大好禮
NT$1399
美麗的數學+美妙的數學+尖叫的數學 (共3冊)獨具特色的數學科普書,帶你敲開身邊有趣的數學問題 趣味數學科普書籍
NT$1799
物理學與生活三部曲 牛頓駕駛學校+特務物理學+美妙的振動:音樂中的物理學(共3冊)
NT$1299
基礎數學與生活 物理學與生活 基礎化學與生活
NT$1990
【禮盒典藏特裝刷邊】玫瑰全書(限量編碼版) 贈玫瑰折疊雨傘+冰箱貼+磁性書籤+玫瑰禮盒 給優雅盛放浪漫生活的你
NT$2690
張其成全解黃帝內經(靈樞+素問 全5冊 )生命的百科全書 講透周易陰陽五運六氣 傳統醫學養生寶典 哲學醫學養生學
NT$5990
閔刻套印 莊子南華真經(全4冊)附贈 北冥有魚 或 莊周夢蝶 水晶鎮紙+帶編號藏書票
NT$3990
大國匠造 中國紅木家具製作圖譜(全6冊)椅幾類、櫃格類、台案類、沙發類、床榻類、組合和其他類 書中含實物圖 三視圖和CAD結構圖和雕刻效果圖
NT$1999
萬葉集 (全5冊)日式美學精神內核,自然風物手冊 (贈 萬葉集指南 筆記本 明信片 書籤)
NT$1990
茶與美+物與美+收藏物語+陶說 (全套4冊)日本民間茶藝陶瓷鑑賞 傳統雅生活情趣美學 (日)柳宗悅
NT$1990
【特裝刷邊禮盒版】繁體原版 食物本草 全彩印刷 來自明朝皇室的飲膳圖譜 隨書附贈5項好禮
NT$1780
植物先生:二十四節氣植物研學課 全手工鎖線裝訂,研發二十四種花草紙,與二十四篇文章、二十四幅彩圖氣息相通,形神統一,共同呈現植物之美
NT$1980
中國民間奇幻全書 神鬼+精怪+仙妖(函套全3冊)特裝刷邊典藏版 中國神祇奇幻生靈魔鬼玄幻神秘奇事 民間神話故事傳說信仰民俗文化
NT$1590
【精裝禮盒珍藏版雅昌印刷畫冊】莫奈 《追尋光影 》穆夏《擁抱繁花》 克林姆特《流金歲月》 梵高《守望星空》 隨書附贈多項週邊好禮 飛機盒包裝
NT$1599
【贈親筆信+明信片】我用一生畫絲路 趙以雄耿玉琨藝術畫集 絲綢之路風景歷史人物民族風俗遺址 高昌壁畫
NT$1990
浪客劍心:東京篇(全6冊)隨書贈送劍薰雙人PVC雙層立牌+精裝燙金函套+角色收藏卡+心回眼書籤+燙黑人物卡
NT$1990
【雙開合精裝典藏本】科學之美 最優雅的科學+最古老的學問 (共2冊)一本不走尋常路的科學書 偉大的科學概念+強大的科學魅力+細緻而神秘的美
NT$1599
【特裝刷邊版 磁扣對開禮盒】神曲 但丁傳世之作 內含135張多雷定制插畫
NT$4990
【湖州真絲宋錦函套】芥子園畫傳:翎毛草蟲花卉譜一函3卷 宣紙全彩原色高清印製 附收藏證書
NT$1399
《敦煌初見時》一印一畫典藏版 附贈2.5米超長旅行別冊+21枚手工印章 通關文牒+作者專屬藏書票+防撞手提盒
NT$1499
【飛機盒+珍珠棉防撞】(精裝大8開)天賜百色 Merasgar全新國風作品集 中國傳統色與插畫的結合插畫集
NT$2980
【特裝刷邊珍藏版】敦煌日課 (全3冊)萬物有靈+眾神召喚+文明賡續
NT$1999
豐子愷藝術通識四書 珍藏版 (共4冊) 藝術欣賞與人生的四十堂課
NT$3990
《世界國寶全書》刷邊特裝版 直通全球100座頂尖博物館,六大洲文明精粹,一冊盡收眼底 精裝大8開 附贈5項周邊好禮
NT$1599
荷蘭皇家圖書館典藏250週年精選紀念版【精裝8開】雕版手繪珍鳥圖鑑 附贈 觀鳥尋蹤筆記本+純美畫框+2張大幅珍鳥裝飾畫
NT$1399
計算機科學中的數學 信息與智能時代的必修課 麻省理工學院計算機科學與工程專業的數學課程講義
NT$1690
【全彩圖解共2冊】室內裝飾節點與構造施工+室內設計場景工藝全書 CAD圖 室內設計施工流程解析節點構造裝潢施工手冊
NT$6990
哈利波特25週年精裝限定紀念典藏版(全套7冊)
NT$1850
古建築傳統 木工+瓦工+傳統油工+傳統石工+彩畫工 (全5冊)古建築理論知識 工藝流程 關鍵技術
NT$1990
石材設計與藝術 室內裝潢中的石材選擇與運用指導 dop材料美學館編輯 大理石 石英石 花崗岩 石灰岩 洞石 板岩 砂岩
NT$2380
【繁體原版共4冊 大尺幅原稿復刻】梁思成古建築手繪圖: 圖像中國建築史+清式營造則例圖版+宋營造法式圖註+中國建築營造圖集 梁思成林徽因建築大師首繪圖
NT$1990
梁思成建築大系(全5冊)《梁思成林徽因建築藝術二十講》《梁思成註釋營造法式》《梁思成中國建築史》《梁思成古建築手繪賞析》《梁思成林徽因講故宮》
NT$2390
【親簽特裝刷邊版】山海經的博物世界 植物刷邊版 附贈(親簽+ 鈐印+4大周邊週)
NT$2390
【特製精裝刷邊典藏版】金石昆蟲草木狀 絕美中國博物手繪 繪 明代人的自然百科全書鑑 花卉冊 萱石 海錯圖 本草 科普 宮廷 書畫三絕
NT$1490
盧中南小楷 唐詩三百首+宋詞三百首(共2冊) 唐詩宋詞近距離臨摹字卡2本套 楷書字帖硬筆小楷臨摹 毛筆軟筆書法愛好者
NT$3990
【精裝大8開】中國石窟全書 盡覽1600年中國石窟之美 14省40座石窟 全景介紹+細部放大+手繪結構 一本讀懂中國石窟前世今生 附贈6項好禮
NT$1998
禪庭設計 枡野俊明作品集 精裝典藏版(共2冊) 日式大師庭院設計解析 枯山水園林景觀設計 禪宗花園 日式枯山水造景教學書籍
NT$1399
歲時請神 中國諸神眾仙百科全書 附贈風琴摺圖冊+賜福貼紙
NT$1790
星河畫卷 (親簽版)安久攝影作品集 星空攝影畫冊 天文攝影風景圖 前奔赴宇宙浪漫
NT$1399
《吳悅石授課筆記》福從天降 吳悅石畫鐘馗 吳悅石先生所作鐘馗作品輯 共有鐘馗畫像近120幅
NT$3690
【刷邊特裝典藏版】絲綢 一本書讀懂世界絲綢史 可觸摸的中國絲綢譜 絲綢生產歷史 工藝美學歷史 近代織造品 絲綢史書籍
NT$1590
【特裝刷邊版】徐霞客遊記(全2冊) [明]徐弘祖著
NT$1999
封神演義 麒麟特裝刷邊插圖版 雙面函套 隨書附贈專享6大好禮
NT$1990
【精美禮盒+首版首印紀念章+卡牌+藏書票+透卡 】思接千載:115 件文物裡的古代中國
NT$2980
中國神怪大辭典(第三版) 匯聚中國神仙鬼怪巫幻妖魔等綜合性大型字典
NT$2590
【刷邊特裝版】畫中尋宋 宋畫藝術珍藏集 重拾詩意棲居 與宋人共赴一場風雅之約 宋代美學
NT$1990
中國傳統色 故宮裡的色彩美學+色彩通識100講(共2冊)解讀中國傳統色的源流和美學特征(附贈24節氣卡+100色可撕色卡)
NT$4980
【精裝大8開 8.5KG珍藏版 】最美中國畫 中國名畫畫冊 名家代表作收錄 千里江山圖 洛神賦 女史箴步輦仕女臨摹畫冊 13張加長大拉頁 單張長達1.7米
NT$3980
【精裝大8開】 最美中國古地圖 系統化呈現原版古地圖 典藏絕版中華文明古地圖 天文輿地 城市風景 河渠水利 交通經濟軍與軍事圖 穿越時空的旅遊指南
NT$3990
【精裝8開 刷邊特裝版】中國茶葉全書 中茶文化百科全書 從喝茶到懂茶 5000年茶文化 喝茶談茶選茶訣竅 泡茶書籍
NT$1990
中國美術五千年+如何讀中國畫(共2冊)寫給大眾的美術通識讀本 煌煌畫卷 風雅傳承 5000年美的歷程
NT$6990
全唐詩(全套25冊)繁體豎排版(清)彭定求 點校整理
NT$1890
【刷邊特裝 40週年紀念版】楚辭譯註 彩圖珍藏本 250幅楚辭名物彩圖 2000條註
NT$2990
【特裝刷邊 精裝禮盒 】全唐詩 全彩插圖全4冊 布面精裝刷邊版 仿絨布磁吸函盒 附贈 鮮章編碼+花紋方巾+藏書票
NT$3980
【精裝大8開 刷邊特裝版】蘇東坡全書 隨書附贈6大好禮 600多幅珍藏級插圖,400篇傳世佳作,涵蓋了蘇東坡一生中的102位關鍵人脈、36處地理足跡、17種人生雅趣及9重身份
NT$2699
倪海廈台灣原版繁體全套8冊 繁體豎排 天紀人紀針灸傷寒周易 附贈全套視頻教程(128G 隨身碟 免下載 即插即看)
NT$1590
【原作1:1高清復刻】米芾 離騷經 行楷字帖 行書毛筆字帖 北宋經典碑帖書法臨摹字卡 1:1高清復刻墨跡本 近距離書法字帖臨摹卡
NT$1299
【原版1:1高清復刻】孫過庭 孝經冊 台北故宮博物院孤本復刻 晉唐書法範本 毛筆字帖書法 臨摹臨帖練習古帖碑帖拓本
NT$1690
【全彩圖解】進口變頻器電路圖集與原理圖解 +變頻器電路芯片級維修技能全圖解(共2冊)
NT$1199
【全彩圖解】黃帝內經 十二時辰養生法+ 十二經脈養生法(共2冊)中醫經典養生書籍 插圖講透經脈穴位 二十四節氣養生智慧妙方養生大全
NT$1560
香辛料原理與應用+食用調香術(共2冊)
NT$1399
七律指南(全2冊) [清]方元鶤 撰 黃靈庚 整理 探索七律詩體流派 沿革之選本 疏理七律詩體演變的詩史 創作七律書籍
NT$1590
鋼結構製作與安裝 + 建築鋼結構焊接新技術(共2冊)
NT$1590
【大8開】蔡兼素描靜物 石膏幾何體繪畫+對路素描幾何體 石膏靜物形體照片對畫臨摹範本(共2冊)
NT$1399
【8開】速寫易畫一本通+素描易畫一本通(共2冊)專業課件 全套石膏基礎靜物美術素描本
NT$2980
自然紀事:塞拉菲尼原畫復刻版
NT$2390
西行影紀(全3冊) 紀實攝影大師莊學本考察手稿日記 中國近代史西南地區攝影史料 攝影作品集畫冊書籍
NT$2690
馮承天 原創數學拓展普及類從系列(全套6冊)高等數學啟蒙小叢書 從解多項式方程式到阿貝爾不可能性定理 從群到李代數定理到超越數
NT$1990
【全彩圖解】魚料理:從海洋到餐桌+八十八種四季魚料理+蝦蟹料理圖鑑(共3冊)