



























全彩圖解變頻空調器電控系統維修
作 者:李志鋒 編
出 版 社:機械工業出版社
頁 數:210
裝 幀:平裝
ISBN:9787111621621
內容介紹
《全彩圖解變頻空調器電控系統維修》作者有超過10年的空調器維修經驗,並且一直從事維修工作,書中很多內容都是作者長期維修經驗的總結,很好有價值。 《全彩圖解變頻空調器電控系統維修》採用電路原理圖和實物照片相結合,並在圖片上增加標註的方法來介紹變頻空調器維修所必須掌握的基本知識和檢修方法,重點介紹了變頻空調器電控系統維修知識,主要內容包括變頻空調器元器件、模塊和變頻壓縮機,變頻空調器單元電路對比和通信電路,交流變頻空調器室內機和室外機電路,直流變頻空調器室內機和室外機電路。另外,本書附贈有視頻維修資料(通過“機械工業出版社E視界”微信公眾號 ),內含變頻空調器維修實際操作視頻文件,能帶給讀者更直觀的感受,便於讀者學習理解。
目錄
前言
章變頻空調器通用元器件和主要元器件//1
節通用元器件//1
一、遙控器//1
二、接收器//4
三、變壓器//7
四、7805和7812穩壓塊//9
第二節主要元器件//12
一、PTC電阻//12
二、矽橋//13
三、濾波電感//17
四、濾波電容//19
五、直流電機//20
六、電子膨脹閥//26
第二章變頻空調器模塊和變頻壓縮機//32
節模塊//32
一、基礎知識//32
二、模塊輸入與輸出電路//36
三、常見模塊形式與特點//37
四、硬件電路區別//40
五、模塊測量方法//43
第二節變頻壓縮機//47
一、基礎知識//48
二、剖解變頻壓縮機//50
三、電機部分//52
四、壓縮部分//54
第三章變頻空調器單元電路對比和通信電路//58
節單元電路對比//58
一、室內機主板單元電路對比//58
二、室外機主板單元電路對比//62
第二節通信電路//68
一、電路數據和專用電源形式//69
二、海信通信電路工作原理//72
三、格力通信電路工作原理//74
第四章交流變頻空調器室內機電路//81
節基礎知識//81
一、電控系統組成//81
二、主板插座和電子元器件//84
第二節電源電路和CPU三要素電路//87
一、電源電路//87
二、CPU及其三要素電路//90
第三節輸入部分電路//92
一、應急開關電路//92
二、遙控器信號接收電路//93
三、傳感器電路//94
第四節輸出部分電路//97
一、指示燈電路//97
二、蜂鳴器電路//98
三、步進電機電路//99
四、主控繼電器電路//100
第五節室內風機電路//102
一、過零檢測電路//102
二、室內風機電路//103
三、霍爾反饋電路//105
第五章交流變頻空調器室外機電路//108
節基礎知識//108
一、電控系統組成//108
二、主板-模塊板插座和電子元器件//112
第二節直流300V、開關電源和CPU三要素電路//116
一、直流300V電路//116
二、開關電源電路//118
三、CPU及其三要素電路//121
第三節輸入部分電路//124
一、存儲器電路//124
二、傳感器電路//125
三、壓縮機頂蓋溫度開關電路//128
四、測試端子//130
五、電壓檢測電路//131
六、電流檢測電路//132
七、模塊保護電路//134
第四節輸出部分電路//136
一、指示燈電路//136
二、主控繼電器電路//136
三、室外風機電路//138
四、四通閥線圈電路//139
五、6路信號電路//140
第六章直流變頻空調器室內機電路//143
節基礎知識//143
一、電控系統組成//143
二、主板插座和電子元器件//144
第二節電源電路和CPU三要素電路//147
一、電源電路//147
二、CPU及其三要素電路//149
第三節輸入部分電路//151
一、跳線帽電路//151
二、應急開關電路//153
三、接收器電路//155
四、傳感器電路//155
第四節輸出部分電路//159
一、顯示電路//159
二、蜂鳴器電路//161
三、步進電機電路//161
四、主控繼電器電路//163
五、輔助電加熱繼電器電路//164
第五節室內風機電路//166
一、過零檢測電路//166
二、室內風機電路//167
三、霍爾反饋電路//168
第七章直流變頻空調器室外機電路//172
節基礎知識//172
一、電控系統組成//172
二、主板插座和電子元器件//173
第二節直流300V電路和開關電源電路//177
一、直流300V電路//177
二、開關電源電路//180
第三節輸入部分電路//184
一、存儲器電路//184
二、傳感器電路//186
三、溫度開關電路//190
四、電壓檢測電路//192
五、位置檢測和相電流檢測電路//193
第四節輸出部分電路//196
一、指示燈電路//196
二、主控繼電器電路//197
三、室外風機電路//198
四、四通閥線圈電路//199
五、PFC電路//200
第五節模塊電路//202
一、6路信號電路//202
二、溫度反饋電路//207
三、模塊保護電路//208
四、模塊過電流保護電路//209

內容介紹
本書採用全彩色印刷、維修過程完全圖解的方式,系統介紹了空調器維修入門、製冷系統維修基礎、電控系統主要元件、掛式空調器電控系統工作原理、櫃式空調器電控系統工作原理、主板插座功能和代換通用板、空調器電控系統常見故障維修實例、變頻空調器主要元器件和維修實例等內容,完全再現了空調器的維修實際,步步引導讀者快速掌握空調器維修技能。
本書可供從事空調器維修的技術人員學習使用,也可供職業院校、培訓學校等相關專業的師生參考。
近十年來,國內空調產業發展極為迅速,湧現了海爾、格力、美的、海信等—大批知名空調企業,每年的空調器產量達到1.4億台之多,空調器已經走進了尋常老百姓家中。由於空調器的使用季節性很強,特別是在夏季,使用頻率很高,這就難免會出現故障,如何能及時地維修好故障,是空調器維修人員所必須要解決的問題。因此維修人員必須要掌握空調器的維修技能。為此筆者結合多年的空調器維修經驗而編寫了本書,幫助廣大維修人員快速掌握空調器的維修技能。
本書內容有四大特點:
1.全書彩色 為了能更加清楚地表達空調器維修實際情況,使讀者對書中所講的維修過程—目了然,故採用彩色印刷的方式,使本書的內容表達更清楚、更有層次性,使讀者學習更加便捷、快速。
2.全程圖解 —步—圖的編寫方式,真實還原維修現場,以達到手把手教您維修空調器的效果。
3.全新內容 作者重新總結這幾年空調器維修經驗,並彙總了大量的維修案例。
4.全面系統 內容涵蓋了空調器維修入門、製冷系統維修基礎、電控系統維修基礎、掛式空調器電控系統工作原理、櫃式空調器電控系統工作原理、主板插座功能和代換通用板、空調器電控系統常見故障維修實例、變頻空調器主要元器件和維修實例等,循序漸進引導讀者學習空調器維修從入門到精通。
本書由李志鋒、李殿魁、周濤、李獻勇、李嘉妍、李明相、李佳怡、班艷、王麗、殷將、劉提、劉均、金闖、金華勇、金坡、李文超、金科技、高立平、辛朝會、王松、殷大海、王志奎、陳文成編著。
目錄
第—章 空調器維修入門 1
第—節認識空調器 / 2
—、空調器型號命名方法 / 2
二、空調器匹數(P)的含義及對應關係 / 6
第二節空調器結構 / 7
—、空調器的外部構造 / 7
二、空調器的內部構造 / 9
第二章 製冷系統維修基礎13
第—節主要部件 / 14
—、製冷系統 / 14
二、制熱系統 / 16
第二節基礎知識 / 20
—、缺氟分析 / 20
二、系統檢漏 / 21
三、排除空氣 / 23
第三節加氟 / 27
—、加氟前準備 / 27
二、製冷模式下加氟方法 / 30
三、制熱模式下加氟方法 / 32
第四節收氟和排空 / 35
—、收氟 / 35
二、排空 / 37
第三章 電控系統主要元件39
第—節電氣元件 / 40
—、接收器 / 40
二、傳感器 / 43
三、壓縮機和室外風機電容 / 45
四、四通閥線圈 / 50
第二節電機 / 51
—、步進電機 / 51
二、室外風機 / 53
三、室內風機 / 57
四、壓縮機 / 61
第四章 掛式空調器電控系統工作原理 67
第—節典型掛式空調器電控系統 / 68
—、電控系統組成 / 68
二、主板方框圖和電路原理圖 / 68
三、單元電路作用 / 71
第二節電源電路和CPU三要素電路 / 73
—、電源電路 / 73
二、CPU三要素電路 / 75
第三節輸入部分單元電路 / 78
—、存儲器電路 / 78
二、應急開關電路 / 79
三、遙控接收電路 / 79
四、傳感器電路 / 80
五、電流檢測電路 / 83
第四節輸出部分單元電路 / 86
—、顯示電路 / 86
二、蜂鳴器驅動電路 / 87
三、步進電機驅動電路 / 87
四、輔助電加熱驅動電路 / 89
五、室外機負載驅動電路 / 90
六、室外機電路 / 92
第五節室內風機單元電路 / 93
—、過零檢測電路 / 93
二、PG電機驅動電路 / 94
三、霍爾反饋電路 / 96
第六節遙控器電路 / 98
第五章 櫃式空調器電控系統工作原理 99
第—節典型單相供電櫃式空調器電控系統 / 100
—、電控系統組成 / 100
二、室內機主板方框圖 / 101
三、櫃式空調器和掛式空調器單元電路對比 / 102
第二節典型單相供電櫃式空調器單元電路 / 104
—、電源電路 / 104
二、CPU三要素電路 / 104
三、顯示電路 / 106
四、遙控接收電路 / 108
五、按鍵電路 / 108
六、傳感器電路 / 110
七、蜂鳴器驅動電路 / 111
八、同步電機驅動電路 / 112
九、室內風機驅動電路 / 114
十、輔助電加熱驅動電路 / 115
十—、室外機負載驅動電路 / 116
第三節三相供電櫃式空調器電控系統 / 118
—、三相和單相供電櫃式空調器區別 / 118
二、壓縮機驅動電路 / 120
第四節相序保護電路 / 122
—、適用範圍 / 122
二、相序板工作原理 / 122
三、判斷三相供電相序 / 124
第六章 主板插座功能和代換通用板 127
第—節主板故障判斷方法 / 128
—、按故障代碼判斷 / 128
二、按故障現象判斷 / 129
第二節主板插座功能辨別方法 / 130
—、主板電路設計特點 / 130
二、主板插座設計特點 / 131
第三節代換掛式空調器通用板 / 135
—、故障空調器簡單介紹 / 135
二、通用板設計特點 / 135
三、代換步驟 / 136
第四節代換櫃式空調器通用板 / 144
—、故障空調器簡單介紹 / 144
二、通用板設計特點 / 144
三、代換步驟 / 145
第七章 空調器電控系統常見故障維修實例 151
第—節室內機電控系統故障 / 152
—、變壓器損壞,整機不工作 / 152
二、接收器損壞,不接收遙控信號 / 153
三、應急開關漏電,不定時開關機 / 154
四、管溫傳感器損壞,室外機不工作 / 156
第二節室外機電控系統故障 / 158
—、電容損壞,壓縮機不運行 / 158
二、壓縮機卡缸,空調器不製冷 / 160
三、壓縮機線圈對地短路,通電空氣開關跳閘 / 162
四、連接線接錯,室外風機不運行 / 164
五、交流接觸器線圈開路,壓縮機不工作 / 165
第八章 變頻空調器主要元器件和維修實例168
第—節電控系統主要元器件 / 169
—、直流電機 / 169
二、矽橋 / 170
三、濾波電感 / 173
四、濾波電容 / 174
五、IPM模塊 / 175
六、變頻壓縮機 / 179
第二節常見故障維修實例 / 181
—、室內外機連接線接錯,室外機不運行 / 181
二、室內機通信電路降壓電阻開路,室外機不運行 / 182
三、室外機通信電路分壓電阻開路,室外機不運行 / 185
四、20A保險管開路,室外機不運行 / 188
五、模塊P-U端子擊穿,報模塊故障 / 189

內容介紹
《汽車空調系統構造原理與拆裝維修》系統介紹了汽車空調系統的構造原理和拆裝維修方法,涵蓋汽車空調系統的作用、分類、組成、維護、保養、電控及控制、性能檢查、拆裝維修、檢修更換、故障排除與實例等內容。重點講解維修操作步驟和要領,較複雜難懂的內容,採用了“微視頻教學與文字內容相結合”的形式進行介紹,直觀易懂,便於掌握。 《汽車空調系統構造原理與拆裝維修》作為汽車維修技術快速入門和提高的指導書,也可作為汽車維修培訓機構以及職業技術院校汽車相關專業師生的參考教材。
《汽車空調系統構造原理與拆裝維修》系統介紹了汽車空調系統的構造原理和拆裝維修方法,涵蓋汽車空調系統的作用、分類、組成、維護、保養、電控及控制、性能檢查、拆裝維修、檢修更換、故障排除與實例等內容。 《汽車空調系統構造原理與拆裝維修》主要有以下幾大特色。 ①內容翔實具體、針對性強,維修方法可靠,有利於從事汽車空調保養和維修的技術人員快速入門與提高。 ②介紹內容時循序漸進,盡可能使用通俗易懂的語言進行講解,能用圖表表達的盡量用圖表表達。 ③重點介紹維修操作步驟和要領,對較複雜、難於理解的操作,配備操作視頻,以二維碼的形式印刷在書內。讀者可在閱讀本書的過程中,用手機或者其他電子設備掃一掃書中相應章節的二維碼,即可觀看視頻講解。將視頻內容和文字內容對照學習,更加直觀易懂,學習過程事半功倍。 《汽車空調系統構造原理與拆裝維修》作為汽車維修技術快速入門和提高的指導書,也可作為汽車維修培訓機構以及職業技術院校汽車相關專業師生的參考教材。
目錄
第一章 認識汽車空調系統
第一節 汽車空調系統的作用 1
第二節 汽車空調的分類 2
第三節 汽車空調的使用 4
第二章 汽車空調系統的組成與工作原理
第一節 汽車空調系統的組成 8
第二節 汽車空調製冷系統的構造和工作原理 9
第三節 汽車空調暖風系統的構造和工作原理 18
第四節 汽車空調通風和空氣淨化系統的組成及工作原理 19
第五節 汽車空調系統傳感器的作用和工作原理 21
第三章 汽車空調系統的維護與保養
第一節 汽車空調系統日常維護 24
第二節 汽車空調系統定期維護 27
第三節 汽車空調系統保養檢查方法 27
第四節 製冷劑檢查 30
第五節 空氣濾清器的清潔或更換 32
第四章 汽車空調控制系統的電路及控制原理
第一節 汽車空調控制系統的組成 36
第二節 汽車空調控制系統電路圖 37
第三節 汽車空調控制系統的控制原理 38
第五章 汽車空調性能檢查
第一節 安全操作注意事項 42
第二節 空調系統壓力測試 44
第三節 製冷劑的鑑別 45
第四節 製冷劑回收與加註 51
第五節 電子式鹵素檢漏儀的使用62
第六節 空調診斷儀的使用 64
第六章 汽車空調系統零部件拆裝、檢查和更換
第一節 鼓風機的拆卸和安裝 73
第二節 壓縮機的拆卸、檢查和安裝 84
第三節 冷凝器的拆卸和安裝 88
第四節 車內溫度傳感器的檢查和更換 92
第五節 環境溫度傳感器的檢查和更換 95
第六節 前蒸發器溫度傳感器的檢查和更換 97
第七節 陽光傳感器的檢查和更換 104
第八節 檢查空調壓力傳感器 107
第九節 空調面板拆裝 108
第七章 空調系統故障快速檢修與故障排除方法
第一節 根據表壓力快速檢修與故障排除方法 117
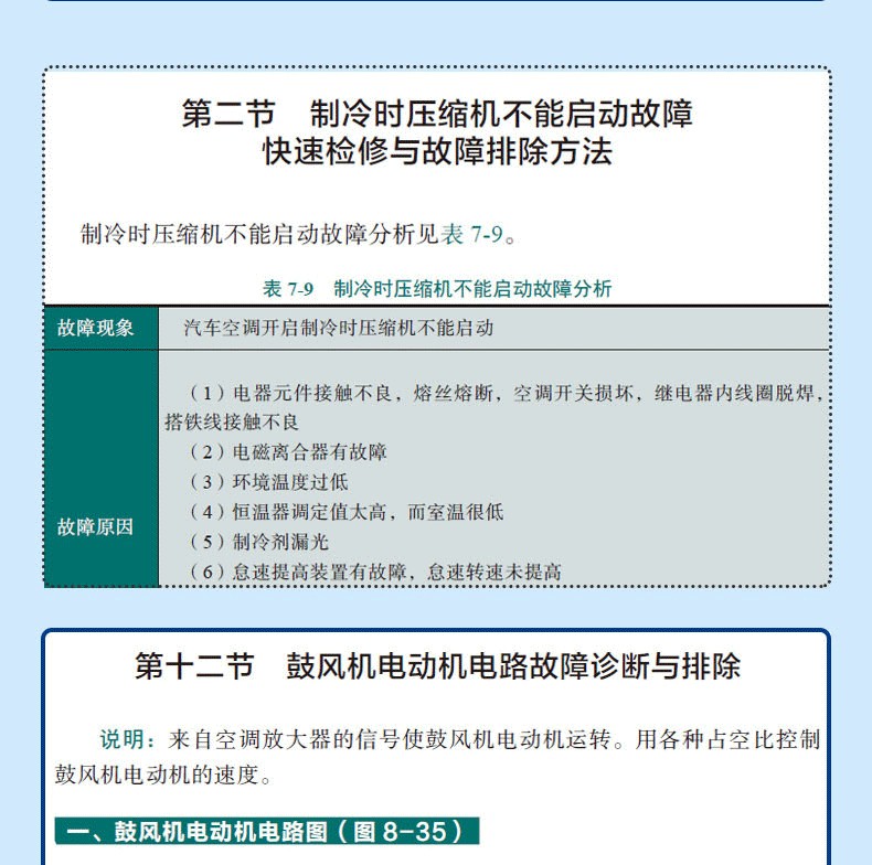
第二節 製冷時壓縮機不能啟動故障快速檢修與故障排除方法 124
第三節 斷斷續續有冷氣流出故障快速檢修與故障排除方法 125
第四節 只在高速時有冷氣故障快速檢修與故障排除方法 125
第五節 冷風量不足,蒸發器及低壓管大量結霜故障快速檢修與故障排除方法 126
第六節 壓縮機不能正常自動停轉故障快速檢修與故障排除方法 126
第七節 低壓側壓力過高,高壓側壓力過低故障快速檢修與故障排除方法 127
第八節 視液鏡中有渾濁氣泡故障快速檢修與故障排除方法 127
第八章 空調系統故障診斷與排除實例
第一節 概述 128
第二節 車內溫度傳感器電路(B1411/11)故障診斷與排除 132
第三節 環境溫度傳感器電路(B1412/12)故障診斷 136
第四節 蒸發器溫度傳感器電路(B1413/13)故障診斷與排除 139
第五節 乘客側陽光傳感器電路(B1421/21)故障診斷與排除 142
第六節 壓力傳感器電路(B1423/23)故障診斷與排除 145
第七節 乘客側空氣混合風門控制伺服電動機電路(B1441/41)故障診斷與排除 150
第八節 進氣風門控制伺服電動機電路(B1442/42)故障診斷與排除 151
第九節 出氣風門控制伺服電動機電路(B1443/43)故障診斷與排除 153
第十節 壓縮機電磁閥電路(B1451/51)故障診斷與排除 154
第十一節 BUS IC 通信故障(B1497/97)故障診斷與排除 157
第十二節 鼓風機電動機電路故障診斷與排除 160
第十三節 加熱器控制面板電源電路故障診斷與排除 165
第十四節 PTC 加熱器電路故障診斷與排除 167
第十五節 前大燈信號電路故障診斷與排除 173
第十六節 發電機信號電路故障診斷與排除 175
第十七節 IG 電源電路故障診斷與排除 177
第十八節 LIN 通信電路故障診斷與排除 180
參考文獻



NT$1299
《氣象學與生活 》弗雷德里克氣象學基礎理論知識 自然氣象科普書
NT$1299
基礎數學與生活 物理學與生活 基礎化學與生活
NT$2290
2025年新版精裝 倪海廈 圖文筆記(共6冊) 針灸大成+ 金匱要略+黃帝內經+神農本草+傷寒論+天紀解析圖文筆記 適合喜歡古中醫文化愛好者閱讀研究
NT$1980
中國民間奇幻全書【神鬼+精怪+仙妖】 (函套全3冊)特裝刷邊典藏版 中國神祇奇幻生靈魔鬼玄幻神秘奇事 民間神話故事傳說信仰民俗文化
NT$1399
中國繪畫史 +潘天壽談藝錄(共2冊)附贈五牛圖+書籤
NT$1990
【刷邊盒函版】道教大辭典 道教歷史文化現狀大型專科辭典 (附贈 神仙圖冊+知識圖譜+綾布捲軸畫+藏書票)
NT$1190
穆夏插畫集
NT$1399
攝影構圖藝術+快速提升照片水平的150個關鍵技法(共2冊)
NT$2590
女觀(主冊+副冊)共2冊 當代藝術家王依雅超大開本高清畫集 附贈【亞克力相框和4張6寸縮印畫】 經典節日禮品 七夕禮物
NT$1499
時間的力量+彩色的中國:跨越30年的影像歷史(共2冊)
NT$1590
世紀敦煌 跨百年的莫高窟影像再現 接續1600年美的歷程 100餘幅精品畫作敦煌壁畫與臨摹傳承人的故事 接觸敦煌壁畫的美好路徑
NT$2999
我等你 立體紙雕繪本【贈PVC包裝盒】天后海貝卡 經典節日禮品 七夕禮物
NT$1190
多雷插畫集 古斯塔夫 多雷原版 黑白版畫插畫經典全集
NT$1299
達芬奇手稿畫冊作品集 TASCHEN Leonardo da Vinci達芬奇素描手稿全集 英文版
NT$1299
【特裝刷邊版】全本紅樓夢 清 孫溫 繪 230幅絹本彩繪再現紅樓夢 仿古特種紙+鏤空工藝封面
NT$1698
中國傳統裝裱修復技藝+書畫修復六十年(共2冊)裝裱製作技法教程 裱框裝飾技術 老字畫復原修復工藝教學
NT$2590
證類本草箋釋(全6冊)繁體橫排
NT$1399
中國繪畫史 +潘天壽談藝錄(共2冊)附贈五牛圖+書籤
NT$1999
山海經 全本全註全譯 彩圖刷邊特製版(全3冊)
NT$1399
版式之道-日本版式設計手冊 平面設計書籍
NT$1499
物理學中的數學方法
NT$1199
四季滋補一碗湯+一碗好湯 喝出好氣色(共2冊)
NT$1699
【盒函精裝典藏版】荒誕序曲:加繆文集(全5冊) 局外人+鼠疫+西西弗神話+快樂的死+卡拉古拉 收錄60張加繆珍貴照片
NT$2590
三國演義 亞東版 盒裝刷邊特裝 (全二冊)
NT$2880
一版一印 亞東版【 紅樓夢】特裝珍藏版 全3本 紀念亞東圖書館成立110週年特裝版刷邊
NT$2980
黃帝內經 刷邊禮盒典藏版 全本全注全譯 附活學活用黃帝內經輔助讀本 (共3冊)
NT$1990
斯圖爾特微積分(第9版)全彩印刷 數學家斯圖爾特帶你走進數學殿堂 引導式教學立體化解說 微積分的百科全書 輕鬆入門微積分
NT$1799
【精裝8開】《城市 人類這樣聚集於大地》 百餘幅高畫質衛星攝影圖像 城市結構 風土人情 環境自然 攝影環保書籍
NT$2290
2025年新版大開本精裝 倪海廈 圖文筆記(共6冊) 針灸大成+ 金匱要略+黃帝內經+神農本草+傷寒論+天紀解析圖文筆記
NT$1790
【特裝刷邊盒函版】道教大辭典 吉宏忠道教百科全書 吸收百年道教研究成果 二十年匠心打造的道教文化結晶 道教歷史文化現狀大型專科辭典 (附贈 神仙圖冊+知識圖譜+綾布捲軸畫+藏書票)
NT$1490
英漢數學全書 代數、幾何與微積分初步 (美)梁家睿(Jerry Conrad Leung)
NT$3980
鳥瞰最美 國保 全書 以鳥瞰的 天地視角 重建五千年「國保」古蹟的空間敘事 專享8大好禮
NT$1399
美麗的數學+美妙的數學+尖叫的數學 (共3冊)獨具特色的數學科普書,帶你敲開身邊有趣的數學問題 趣味數學科普書籍
NT$1799
物理學與生活三部曲 牛頓駕駛學校+特務物理學+美妙的振動:音樂中的物理學(共3冊)
NT$1299
基礎數學與生活 物理學與生活 基礎化學與生活
NT$1990
【禮盒典藏特裝刷邊】玫瑰全書(限量編碼版) 贈玫瑰折疊雨傘+冰箱貼+磁性書籤+玫瑰禮盒 給優雅盛放浪漫生活的你
NT$2690
張其成全解黃帝內經(靈樞+素問 全5冊 )生命的百科全書 講透周易陰陽五運六氣 傳統醫學養生寶典 哲學醫學養生學
NT$5990
閔刻套印 莊子南華真經(全4冊)附贈 北冥有魚 或 莊周夢蝶 水晶鎮紙+帶編號藏書票
NT$3990
大國匠造 中國紅木家具製作圖譜(全6冊)椅幾類、櫃格類、台案類、沙發類、床榻類、組合和其他類 書中含實物圖 三視圖和CAD結構圖和雕刻效果圖
NT$1999
萬葉集 (全5冊)日式美學精神內核,自然風物手冊 (贈 萬葉集指南 筆記本 明信片 書籤)
NT$1990
茶與美+物與美+收藏物語+陶說 (全套4冊)日本民間茶藝陶瓷鑑賞 傳統雅生活情趣美學 (日)柳宗悅
NT$1990
【特裝刷邊禮盒版】繁體原版 食物本草 全彩印刷 來自明朝皇室的飲膳圖譜 隨書附贈5項好禮
NT$1780
植物先生:二十四節氣植物研學課 全手工鎖線裝訂,研發二十四種花草紙,與二十四篇文章、二十四幅彩圖氣息相通,形神統一,共同呈現植物之美
NT$1980
中國民間奇幻全書 神鬼+精怪+仙妖(函套全3冊)特裝刷邊典藏版 中國神祇奇幻生靈魔鬼玄幻神秘奇事 民間神話故事傳說信仰民俗文化
NT$1590
【精裝禮盒珍藏版雅昌印刷畫冊】莫奈 《追尋光影 》穆夏《擁抱繁花》 克林姆特《流金歲月》 梵高《守望星空》 隨書附贈多項週邊好禮 飛機盒包裝
NT$1599
【贈親筆信+明信片】我用一生畫絲路 趙以雄耿玉琨藝術畫集 絲綢之路風景歷史人物民族風俗遺址 高昌壁畫
NT$1990
浪客劍心:東京篇(全6冊)隨書贈送劍薰雙人PVC雙層立牌+精裝燙金函套+角色收藏卡+心回眼書籤+燙黑人物卡
NT$1990
【雙開合精裝典藏本】科學之美 最優雅的科學+最古老的學問 (共2冊)一本不走尋常路的科學書 偉大的科學概念+強大的科學魅力+細緻而神秘的美
NT$1599
【特裝刷邊版 磁扣對開禮盒】神曲 但丁傳世之作 內含135張多雷定制插畫
NT$4990
【湖州真絲宋錦函套】芥子園畫傳:翎毛草蟲花卉譜一函3卷 宣紙全彩原色高清印製 附收藏證書
NT$1399
《敦煌初見時》一印一畫典藏版 附贈2.5米超長旅行別冊+21枚手工印章 通關文牒+作者專屬藏書票+防撞手提盒
NT$1499
【飛機盒+珍珠棉防撞】(精裝大8開)天賜百色 Merasgar全新國風作品集 中國傳統色與插畫的結合插畫集
NT$2980
【特裝刷邊珍藏版】敦煌日課 (全3冊)萬物有靈+眾神召喚+文明賡續
NT$1999
豐子愷藝術通識四書 珍藏版 (共4冊) 藝術欣賞與人生的四十堂課
NT$3990
《世界國寶全書》刷邊特裝版 直通全球100座頂尖博物館,六大洲文明精粹,一冊盡收眼底 精裝大8開 附贈5項周邊好禮
NT$1599
荷蘭皇家圖書館典藏250週年精選紀念版【精裝8開】雕版手繪珍鳥圖鑑 附贈 觀鳥尋蹤筆記本+純美畫框+2張大幅珍鳥裝飾畫
NT$1399
計算機科學中的數學 信息與智能時代的必修課 麻省理工學院計算機科學與工程專業的數學課程講義
NT$1690
【全彩圖解共2冊】室內裝飾節點與構造施工+室內設計場景工藝全書 CAD圖 室內設計施工流程解析節點構造裝潢施工手冊
NT$6990
哈利波特25週年精裝限定紀念典藏版(全套7冊)
NT$1850
古建築傳統 木工+瓦工+傳統油工+傳統石工+彩畫工 (全5冊)古建築理論知識 工藝流程 關鍵技術
NT$1990
石材設計與藝術 室內裝潢中的石材選擇與運用指導 dop材料美學館編輯 大理石 石英石 花崗岩 石灰岩 洞石 板岩 砂岩
NT$2380
【繁體原版共4冊 大尺幅原稿復刻】梁思成古建築手繪圖: 圖像中國建築史+清式營造則例圖版+宋營造法式圖註+中國建築營造圖集 梁思成林徽因建築大師首繪圖
NT$1990
梁思成建築大系(全5冊)《梁思成林徽因建築藝術二十講》《梁思成註釋營造法式》《梁思成中國建築史》《梁思成古建築手繪賞析》《梁思成林徽因講故宮》
NT$2390
【親簽特裝刷邊版】山海經的博物世界 植物刷邊版 附贈(親簽+ 鈐印+4大周邊週)
NT$2390
【特製精裝刷邊典藏版】金石昆蟲草木狀 絕美中國博物手繪 繪 明代人的自然百科全書鑑 花卉冊 萱石 海錯圖 本草 科普 宮廷 書畫三絕
NT$1490
盧中南小楷 唐詩三百首+宋詞三百首(共2冊) 唐詩宋詞近距離臨摹字卡2本套 楷書字帖硬筆小楷臨摹 毛筆軟筆書法愛好者
NT$3990
【精裝大8開】中國石窟全書 盡覽1600年中國石窟之美 14省40座石窟 全景介紹+細部放大+手繪結構 一本讀懂中國石窟前世今生 附贈6項好禮
NT$1998
禪庭設計 枡野俊明作品集 精裝典藏版(共2冊) 日式大師庭院設計解析 枯山水園林景觀設計 禪宗花園 日式枯山水造景教學書籍
NT$1399
歲時請神 中國諸神眾仙百科全書 附贈風琴摺圖冊+賜福貼紙
NT$1790
星河畫卷 (親簽版)安久攝影作品集 星空攝影畫冊 天文攝影風景圖 前奔赴宇宙浪漫
NT$1399
《吳悅石授課筆記》福從天降 吳悅石畫鐘馗 吳悅石先生所作鐘馗作品輯 共有鐘馗畫像近120幅
NT$3690
【刷邊特裝典藏版】絲綢 一本書讀懂世界絲綢史 可觸摸的中國絲綢譜 絲綢生產歷史 工藝美學歷史 近代織造品 絲綢史書籍
NT$1590
【特裝刷邊版】徐霞客遊記(全2冊) [明]徐弘祖著
NT$1999
封神演義 麒麟特裝刷邊插圖版 雙面函套 隨書附贈專享6大好禮
NT$1990
【精美禮盒+首版首印紀念章+卡牌+藏書票+透卡 】思接千載:115 件文物裡的古代中國
NT$2980
中國神怪大辭典(第三版) 匯聚中國神仙鬼怪巫幻妖魔等綜合性大型字典
NT$2590
【刷邊特裝版】畫中尋宋 宋畫藝術珍藏集 重拾詩意棲居 與宋人共赴一場風雅之約 宋代美學
NT$1990
中國傳統色 故宮裡的色彩美學+色彩通識100講(共2冊)解讀中國傳統色的源流和美學特征(附贈24節氣卡+100色可撕色卡)
NT$4980
【精裝大8開 8.5KG珍藏版 】最美中國畫 中國名畫畫冊 名家代表作收錄 千里江山圖 洛神賦 女史箴步輦仕女臨摹畫冊 13張加長大拉頁 單張長達1.7米
NT$3980
【精裝大8開】 最美中國古地圖 系統化呈現原版古地圖 典藏絕版中華文明古地圖 天文輿地 城市風景 河渠水利 交通經濟軍與軍事圖 穿越時空的旅遊指南
NT$3990
【精裝8開 刷邊特裝版】中國茶葉全書 中茶文化百科全書 從喝茶到懂茶 5000年茶文化 喝茶談茶選茶訣竅 泡茶書籍
NT$1990
中國美術五千年+如何讀中國畫(共2冊)寫給大眾的美術通識讀本 煌煌畫卷 風雅傳承 5000年美的歷程
NT$6990
全唐詩(全套25冊)繁體豎排版(清)彭定求 點校整理
NT$1890
【刷邊特裝 40週年紀念版】楚辭譯註 彩圖珍藏本 250幅楚辭名物彩圖 2000條註
NT$2990
【特裝刷邊 精裝禮盒 】全唐詩 全彩插圖全4冊 布面精裝刷邊版 仿絨布磁吸函盒 附贈 鮮章編碼+花紋方巾+藏書票
NT$3980
【精裝大8開 刷邊特裝版】蘇東坡全書 隨書附贈6大好禮 600多幅珍藏級插圖,400篇傳世佳作,涵蓋了蘇東坡一生中的102位關鍵人脈、36處地理足跡、17種人生雅趣及9重身份
NT$2699
倪海廈台灣原版繁體全套8冊 繁體豎排 天紀人紀針灸傷寒周易 附贈全套視頻教程(128G 隨身碟 免下載 即插即看)
NT$1590
【原作1:1高清復刻】米芾 離騷經 行楷字帖 行書毛筆字帖 北宋經典碑帖書法臨摹字卡 1:1高清復刻墨跡本 近距離書法字帖臨摹卡
NT$1299
【原版1:1高清復刻】孫過庭 孝經冊 台北故宮博物院孤本復刻 晉唐書法範本 毛筆字帖書法 臨摹臨帖練習古帖碑帖拓本
NT$1690
【全彩圖解】進口變頻器電路圖集與原理圖解 +變頻器電路芯片級維修技能全圖解(共2冊)
NT$1199
【全彩圖解】黃帝內經 十二時辰養生法+ 十二經脈養生法(共2冊)中醫經典養生書籍 插圖講透經脈穴位 二十四節氣養生智慧妙方養生大全
NT$1560
香辛料原理與應用+食用調香術(共2冊)
NT$1399
七律指南(全2冊) [清]方元鶤 撰 黃靈庚 整理 探索七律詩體流派 沿革之選本 疏理七律詩體演變的詩史 創作七律書籍
NT$1590
鋼結構製作與安裝 + 建築鋼結構焊接新技術(共2冊)
NT$1590
【大8開】蔡兼素描靜物 石膏幾何體繪畫+對路素描幾何體 石膏靜物形體照片對畫臨摹範本(共2冊)
NT$1399
【8開】速寫易畫一本通+素描易畫一本通(共2冊)專業課件 全套石膏基礎靜物美術素描本
NT$2980
自然紀事:塞拉菲尼原畫復刻版
NT$2390
西行影紀(全3冊) 紀實攝影大師莊學本考察手稿日記 中國近代史西南地區攝影史料 攝影作品集畫冊書籍
NT$2690
馮承天 原創數學拓展普及類從系列(全套6冊)高等數學啟蒙小叢書 從解多項式方程式到阿貝爾不可能性定理 從群到李代數定理到超越數
NT$1990
【全彩圖解】魚料理:從海洋到餐桌+八十八種四季魚料理+蝦蟹料理圖鑑(共3冊)